EDM Import Function Update
Background
With the release of Well Seeker Pro version 2.1.0.10, the Compass Import Settings window has been changed, with the Naming Conventions section removed. The options in this section have been replaced with an internal logic process handled automatically by the software. This technical note details the change and the reasoning behind it.

Description
Old Process
A key difference between Compass and Well Seeker Pro is that Well Seeker Pro requires all items in its database tree to have a unique name, whilst Compass does not. This can cause issues when importing Compass EDM files into Well Seeker, where:
Duplicates are created in the database tree e.g. Well 1, Well 1 (1), Well 1 (2) etc
Data from one well is overwritten with data from another because they share the same name
In the old import system, the user was given the option to append the name of parent items to the items below them in the database tree when importing a Compass EDM file e.g. appending the facility name onto the names of all wells under said facility. This prevented the above issue by making all names in the database unique. This was done using the Naming Conventions options in the Compass Import Settings window.
One limitation of this method was that once an EDM file has been imported into a Well Seeker database, all subsequent imports had to follow the same naming convention as the first import. Failing to do this could result in duplicate wells being created.
To streamline and simplify the process, a new import feature has been implemented.
New Process
In the new Compass EDM import process, the option to append names has been removed. Instead, the software appends names at the field, facility, well and actual/plan level according to its own internal logic. The benefit of this method is that duplicates are never created, and there is consistency across the company when importing EDM files.
The logic that the software uses is described below:
Operator: Operator will always use the name of the operator stored in the EDM.
Field: Fields will now always have the name of the operator appended to the end of the field name stored in the EDM.
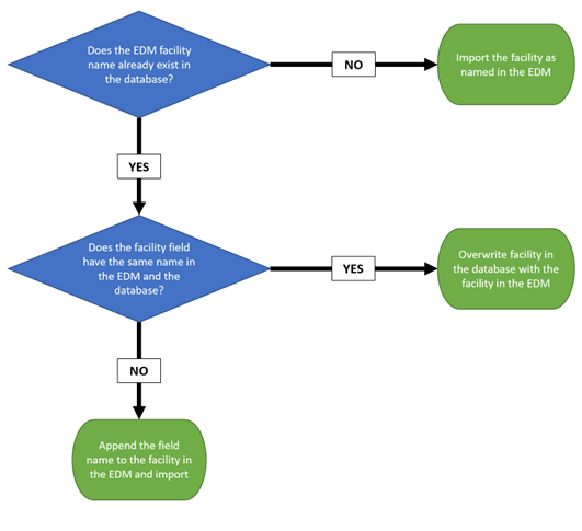
Facility: The facility may or may not have the field name appended to the end of it, depending on the logic shown in the flow chart below:

Well: The well may or may not have the facility name appended to the end of it, depending on the logic shown in the flow chart below:
Actual Well and Plan: Actual wells and plans will always have the name of the well appended to them as a prefix.
The table below shows an example of a simple EDM file imported into Well Seeker Pro using the new process:
Naming scheme as stored in the Compass EDM file.
Naming scheme after importing into Well Seeker Pro.
Naming scheme after importing if there are two wells with the same name, but under different facilities.
The second well will have its facility appended to its name to distinguish it from the first.
Last updated
Was this helpful?